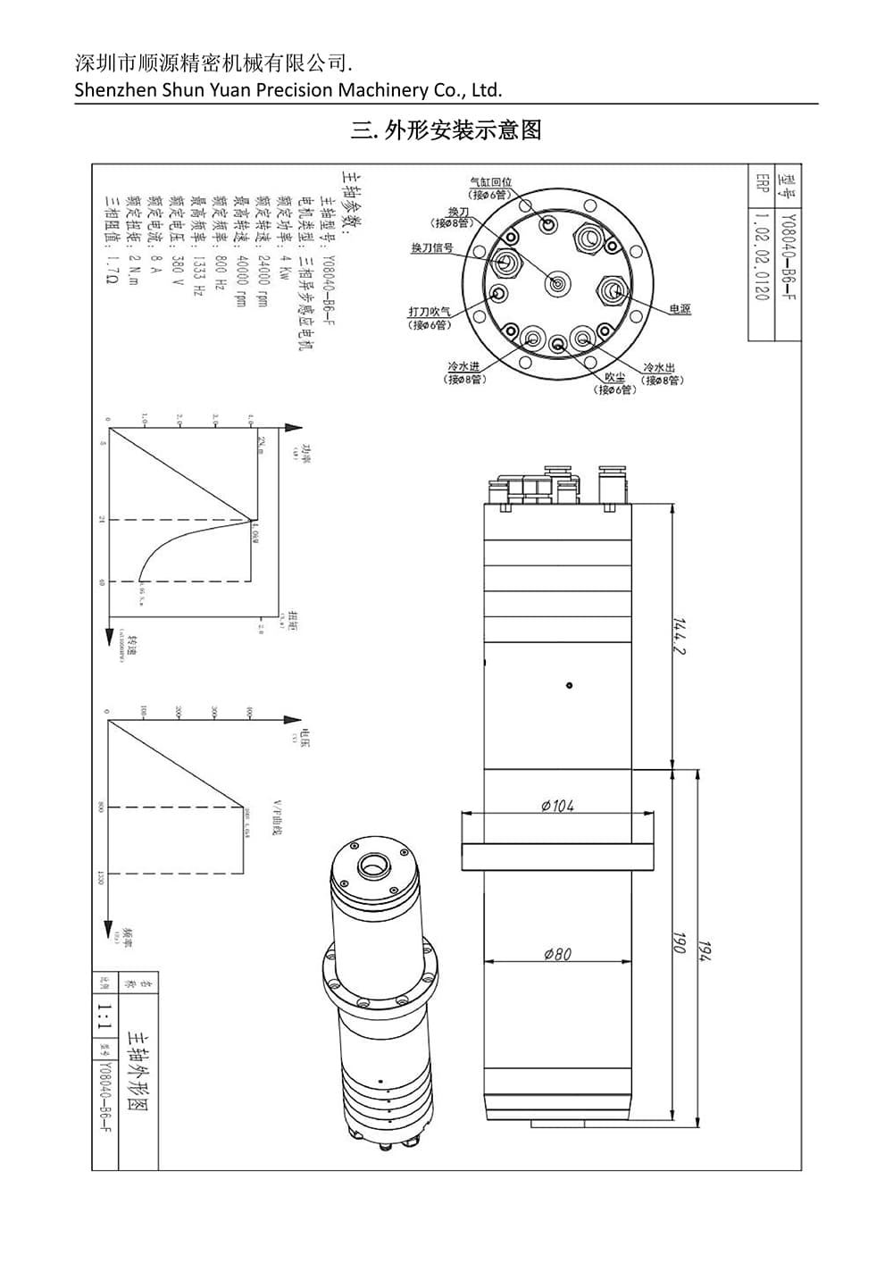
Dönüş hızı: 40.000 dönüş, Frekans: 1333HZ, Nominal güç: 4KW, Motor tipi: Üç fazlı 4 kutup asinkron indüksif motor, Nominal akım: 8A, Gerilim: 380V, Nominal tork: (N.m) 2, Tutma aralığı: ISO20












80 dış çapı, uzay havacılık, enerji ekipmanları, gemi imalatı, otomobil kalıpları ve ağır makineler alanında yaygın olarak kullanılır. Temel avantajı 40.000 rpm'ye kadar) güç 3/4kW ve tork 2.2N · m çıkışı ile, titanyum alaşımları, yüksek dayanıklı çelik gibi sert malzemeleri verimli bir şekilde işleyebilir, tekerlek frezeleme, valf ve diğer ağır yük ihtiyaçlarını karşılayabilir;Otomatik takım değiştirme ve el takım değiştirme fonksiyonlarını destekler,Seramik karışık rulman tasarımı ömrünü uzatır ve durma süresini azaltır. BirleştirmeIP67 koruma ve su soğutma döngüsü.
Posta adresi: liliangbin@szsyjm.com
Adres: Shenzhen Bao'an Bölgesi Fuyong Kasaba Baishixia Batı Bölgesi A2 Binası